Building Cladding Fire Audit & Risk Assessment
Façade fires spreading on the exterior of a building can be challenging and poses a significant risk to
fire and life safety.
There have been numerous fires involving buildings with combustible cladding internationally. In most
cases, the extent of damage to the building has been significant, and unfortunately in a few instances,
there has been a loss of life.
The consequences of such fires are extensive where occupants are displaced and need to seek alternative
accommodation. There is also a dispute over the rebuilding costs and who is responsible especially where
buildings have multiple owners and tenants. Insurance companies are getting more aware of such risks and
may refuse to provide cover or raise premiums substantially due to the increased fire risk.
Vortex Fire has extensive experience with qualified fire engineers to undertake audits of existing
building cladding to determine the fire risk based on laboratory fire tests.
The use of combustible cladding such as the Aluminium Composite Panel (ACP) has become common due to the focus on sustainable buildings and improved thermal insulation. ACP cladding consists of a thermoplastic core bonded between two aluminium sheets. Thermoplastics such as Polyethylene (PE) have been widely used as they have excellent thermal properties. However, when fire tested without the skin it melts and is considered to contribute to fire spread vertically (upwards and downwards) and horizontally. Thermoset polymers such as Polyurethane (PUR) or Polyisocyanurate (PIR) normally chars and exhibit better fire performance.
Vortex Fire has adopted a systematic
approach to evaluating the building cladding audits as outlined below.
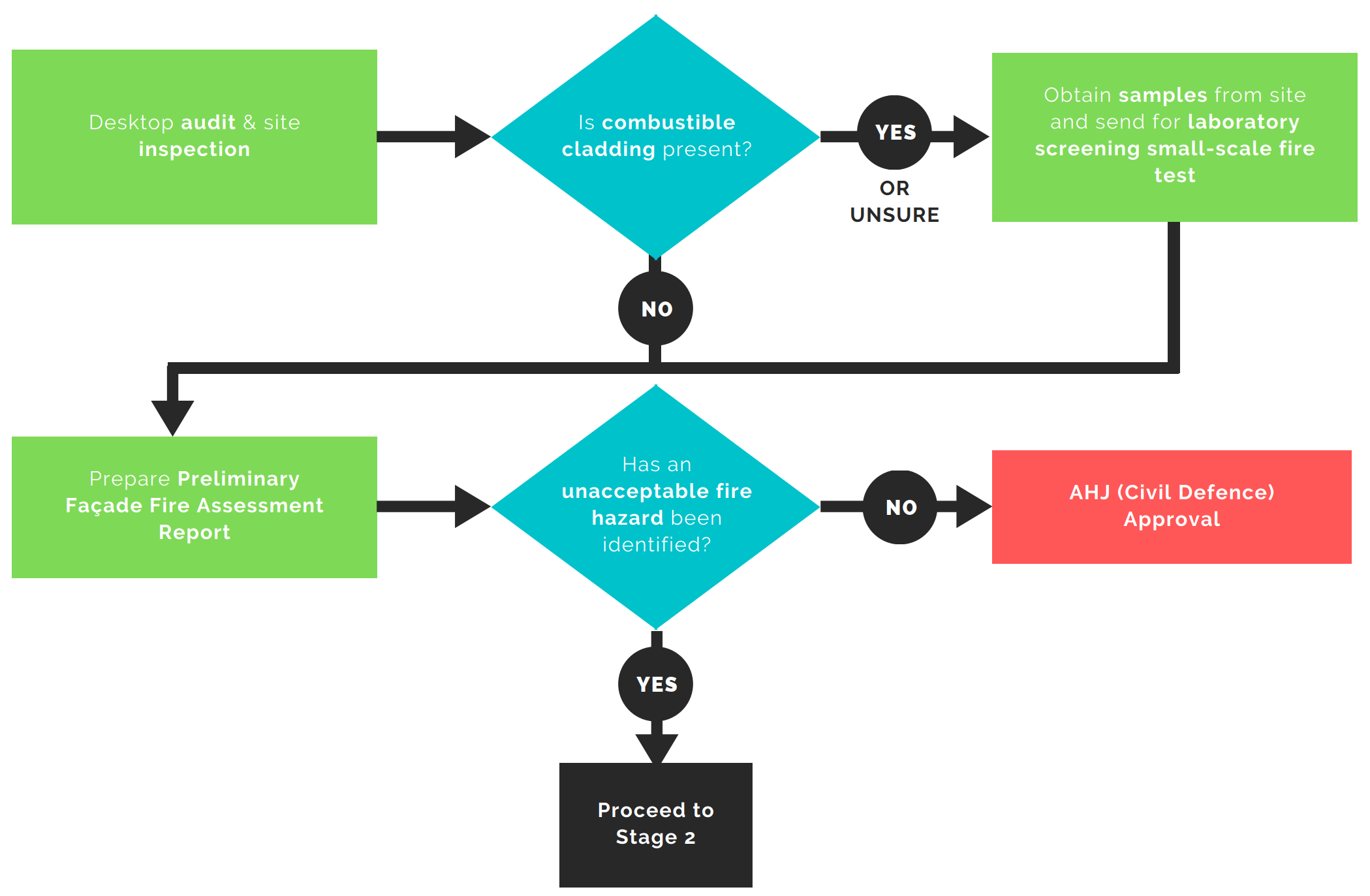
Stage 1: Initial review
Vortex Fire will review the available
as-built information and undertake a site visit to investigate the extent of the cladding and existing
fire strategy for the building.

If a combustible cladding is present (or
no information is available), the fire performance of the existing cladding is evaluated with laboratory
screening tests. This is a relatively non-invasive and cost-effective process where small samples are
removed from the existing building and tested by a third laboratory. Some typical laboratory small-scale
screening tests available are noted below:


TGA
(Thermogravimetric Analysis) – to determine thermal decomposition

FTIR-ATR (Fourier Transform Infrared Analysis with Attenuated Reflectance) and SEM/EDS
(Scanning Electron Microscopy with Energy Dispersive) – to determine chemical composition
(sample size: 50 mm diameter)
Based on the laboratory screening fire
tests, a preliminary façade fire assessment report will be prepared. This report will confirm whether
any further action is needed, or existing cladding is acceptable.
Stage 2: Detailed assessment
As part of Stage 1, if it is determined
that a further assessment is required Vortex Fire will undertake a quantitative fire engineering
assessment is undertaken to determine the potential fire risk. This is based on the results of the
laboratory screening fire tests and fire engineering analysis to determine the rate of fire spread and
conditions becoming unsafe for occupants and fire-fighters (ASET – Available Safe Egress Time). Egress
analysis is also undertaken to determine the time taken to evacuate each floor and the complete building
(RSET – Required Safe Egress Time).

Based on this time-line analysis, the
fire risk due to an external building fire can be determined. This quantitative fire risk assessment
allows for an informed decision by all stakeholders on the best way forward.
Recommendations on mitigation measures will be developed on how the fire risk can be reduced in short,
medium and long term.
Stage 3: Remedial works
Where remedial works are necessary,
Vortex Fire will review construction documentation, undertake inspections and provide technical support
during remedial works.


